|
天津市人民政府关于表彰
第十三届天津市专利奖获奖项目的决定
津政发〔2025〕17号
各区人民政府,市政府各委、办、局:
创新是引领发展的第一动力,保护知识产权就是保护创新。近年来,全市各行业深入学习贯彻习近平总书(shu) 记关于知识产权工作的重要论述和视察天津重要讲话精神,大力发展新技术、新产业、新业态、新模式,推动科技创新和产业创新深度融合,强化重点领域关键核心技术攻关,形成了一批创新性强、经济社会(hui) 效益显著的核心专利,为加快发展新质生产力、促进科学技术进步和经济社会(hui) 高质量发展作出了突出贡献。
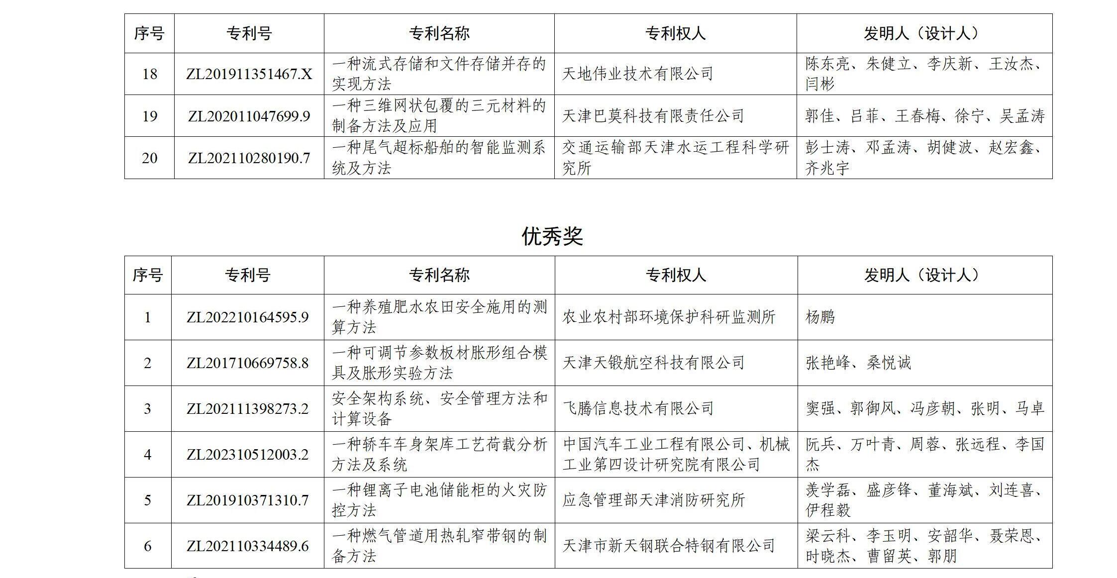
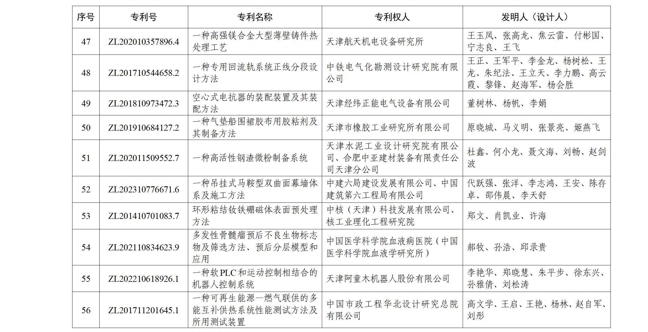
为表彰先进,引导和激励各行业提升自主创新能力,根据《天津市专利促进条例》有关规定,市人民政府决定,授予“一种天然碱生产工艺”等20项专利第十三届天津市专利金奖,授予“一种养殖肥水农田安全施用的测算方法”等79项专利第十三届天津市专利优秀奖,授予“一种PIN开关器件用硅外延片的制备方法”1项专利第十三届天津市专利创业奖。
希望获奖项目的专利权人和发明人(设计人)珍惜荣誉、再接再厉,守正创新、锐意进取,进一步加大科技创新力度,推动更多发明创造成果专利化,促进更多专利技术转化运用,为推动经济社会(hui) 高质量发展再创佳绩、再立新功。全市各行业要以受到表彰的专利权人和发明人(设计人)为榜样,加强原始创新和关键核心技术攻关,努力产出更多应用类、实用型的创新成果,支撑、引领和带动产业发展。各区、各部门要高度重视知识产权工作,持续强化知识产权高质量创造、高效益运用、高标准保护、高品质服务,支持引导各类创新主体培育高价值专利、专利组合和专利密集型产品,加速形成专利转化运用长效机制,以科技创新引领产业创新,为纵深推进知识产权强市建设,奋力谱写中国式现代化天津篇章提供坚实支撑。
附件:第十三届天津市专利奖获奖项目名单
天津市人民政府
2025年12月25日













